
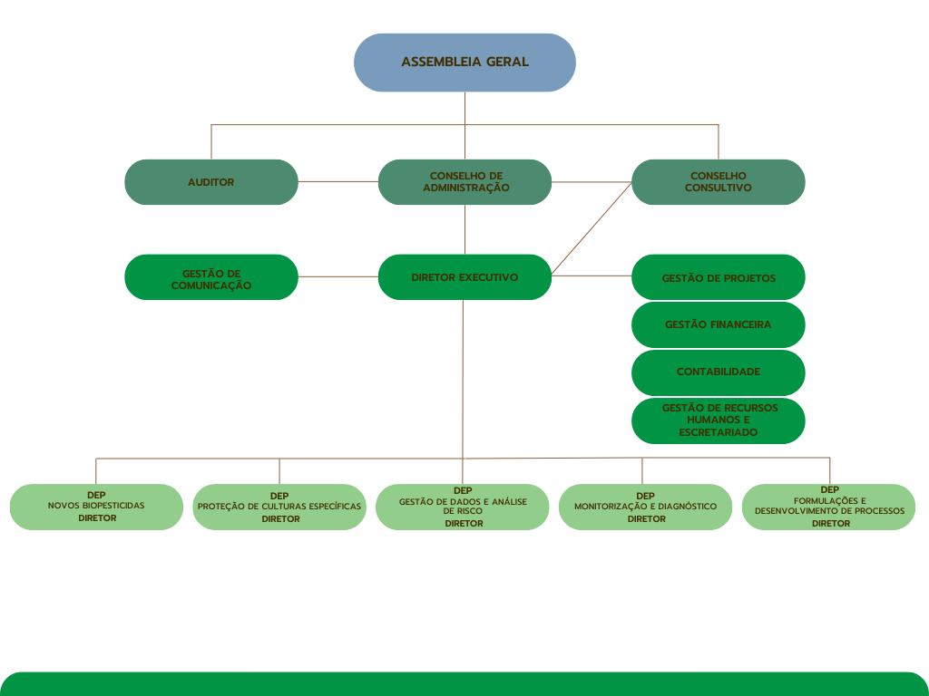
Mesa da Assembleia Geral, para o triénio 2022-2025
Presidente: Federação Nacional das Organizações de Produtores de Frutas e Hortícolas (FNOP), representada pelo Presidente da Direção Domingos Joaquim Filipe dos Santos.
Primeiro Secretário: Centro de Biotecnologia Agrícola e Agro-alimentar do Alentejo (CEBAL), representado pela Diretora Executiva Fátima Duarte.
Segundo Secretário: FERTIPRADO – Sementes e nutrientes, Lda., representada pelo Gerente Pedro Viterbo.
Conselho de Administração, para o triénio 2022-2025
Presidente: Universidade Nova de Lisboa (UNOVA), representada por Margarida Oliveira.
Vice-Presidente: Instituto Nacional de Investigação Agrária e Veterinária, I.P. (INIAV), representado por Benvindo Maçãs.
Vogais:
Associação Nacional dos Produtores de Milho e Sorgo (ANPROMIS), representada pelo Secretário-Geral, Tiago Vieira da Rocha da Silva Pinto.
Associação Nacional de Produtores de Proteaginosas, Oleaginosas e Cereais (ANPOC), representada pelo Presidente da Direção José Pereira Palha.
Casa do Arroz – Associação Interprofissional do Arroz, representada pelo Presidente da Direção Pedro Alexandre Pereira da Silva Monteiro.
Bayer Cropscience Portugal – Produtos para a Agricultura, Lda., representada pelo Diretor de Operações Agronómicas do Mediterrâneo Ocidental Jorge Manuel Nunes da Fonseca Silva.
Syngenta Crop Protection – Soluções para a Agricultura, Lda., representada pela Chefe de Regulamentação e Sustentabilidade Empresarial para Portugal Felisbela Torres de Campos.
Fiscal Único, para o triénio 2022-2025
Isabel Paiva, Miguel Galvão & Associados, SROC, Lda., representada por Nuno Miguel da Costa Tavares (ROC n.º 1582 e inscrito como Auditor na CMVM sob o n.º 20161192).
Conselho Consultivo, para o triénio 2022-2025
Ana Paula Carvalho
José Maria Rasquilha
António Sevinate Pinto
Carmo Martins
Eduardo Correia Diniz
Fernando Carpinteiro Albino
João Cardoso
João Silveira Lobo
António Serrano
António de Brito
Manuel Patanita
Manuel Teixeira Carrondo
Maria Gabriela Cruz
Maria de Lurdes Inácio
Patrícia Fonseca
Diretor Executivo, para o triénio 2022-2025
Pedro Fevereiro